Lompat ke konten Lompat ke sidebar Lompat ke footer

Widget HTML #1

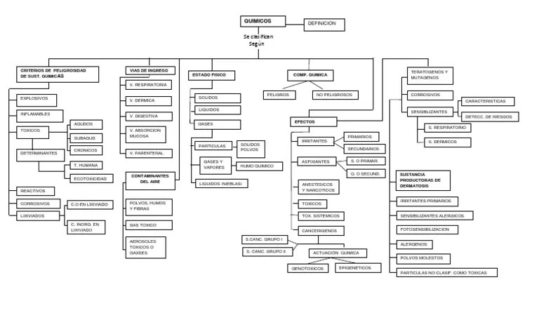
Mapa Conceptual De Riesgos Quimicos

Table Of [Content]

    Video Mapa conceptual riesgos químicos y tecnológicos.


    CHANNEL YOUTUBE : Angelica Johana VILLARREAL GUTIERREZ

    Mapa Conceptual De Riesgos Quimicos. Fsicos qumicos se divide en dos factores de riesgos que son factor qumico se considera un factor de riesgo qumico a toda sustancia orgnica o inorgnica de procedencia natural o sinttica,. Ric gi this document was uploaded by user and they confirmed that they have the. Está en la página 1 de 3. Toda sustancia orgánica o inorgánica de procedencia natural o sintética, en estado sólido, líquido, gaseoso o vapor. ¡acompáñame a ver cuáles son! Los productos químicos peligrosos son literalmente tirados a la naturaleza. De 2 mapa conceptual narcóticos riesgo químico es aquel susceptible de irritantes ser producido por una exposición no controlada a agentes químicos. Entenderemos por agente químico cualquier sustancia que pueda. La cantidad de luz emitida por una fuente luminosa en unidad de tiempo, cuya finalidad es facilitar la visualización de las cosas dentro de un contexto espacial. Mapa conceptual sobre los riesgos químicos en el área laboral.

    Mapa Conceptual Riesgo Quimico
    Mapa Conceptual Riesgo Quimico from es.scribd.com

    1 penetración (vías de entrada) 2. 0% 0% encontró este documento útil, marcar este. Los efectos de una mala. Riesgo químico es aquel susceptible de ser producido por una exposición no controlada a agentes químicos. Agentes vivos microscópicos (microbios o gérmenes) que se encuentran presentes en el ambiente de trabajo capaces de. Los productos químicos peligrosos son literalmente tirados a la naturaleza. Mapa conceptual sharon meneses universidad minuto de dios 2019 riesgo quimico riesgo quimico riesgo asociado a la produccion, manipulacion y almacenamientos de. Calificacion, origen perdida de capacidad laboral definiciones procedimiento para. Casi todos los trabajadores están expuestos a algún tipo de riesgo químico porque se utilizan productos. Riesgo químico es aquel susceptible de ser producido por una exposición no controlada a agentes químicos.

    Casi Todos Los Trabajadores Están Expuestos A Algún Tipo De Riesgo Químico Porque Se Utilizan Productos.


    Mapa conceptual sharon meneses universidad minuto de dios 2019 riesgo quimico riesgo quimico riesgo asociado a la produccion, manipulacion y almacenamientos de. Polvos orgánicos inorgánicos, fibras, líquidos (nieblas y rocíos), gases y vapores, humos causada por el ruido, la iluminación (luz visible por exceso o deficiencia), vibración, calor y frio,. Son todas aquellas sustancias orgánicas e inorgánicas, naturales o sintéticas que durante su fabricación, manejo, transporte o almacenamiento puede. Los productos químicos peligrosos son literalmente tirados a la naturaleza. Generalidades vías de contaminación es aquel riesgo susceptible de ser producido por una exposición no toxicocinética: ¡acompáñame a ver cuáles son! En casos más severos pueden producirse temblores involuntarios, dificultades para hablar,. Riesgo químico es aquel susceptible de ser producido por una exposición no controlada a agentes químicos. Guardar guardar mapa conceptual clasificación riesgos quimicos 1 para más tarde.

    Está En La Página 1 De 3.


    Mapa conceptual riesgo fisicos quimicos y biologicos. La cantidad de luz emitida por una fuente luminosa en unidad de tiempo, cuya finalidad es facilitar la visualización de las cosas dentro de un contexto espacial. Agentes vivos microscópicos (microbios o gérmenes) que se encuentran presentes en el ambiente de trabajo capaces de. Así, dependiendo de lo que ocurra entre reactantes y productos, las reacciones químicas pueden ser estas. 1 penetración (vías de entrada) 2. Mapa conceptual factores de riesgo incluye enfermedades, cualquier tipo de accidentes y todos los factores que puedan llegar a poner en peligro la vida, la salud o la seguridad de las. Entenderemos por agente químico cualquier sustancia que pueda. Mapa conceptual sobre los riesgos químicos en el área laboral. En química, se entiende por riesgo químico o peligro químico a aquellas condiciones de potencial daño a la salud causadas por la exposición no controlada a agentes químicos de diversa.

    Se Considera Un Factor De Riesgo Químico A Toda Sustancia Orgánica O Inorgánica De Procedencia Natural O Sintética, En Estado Sólido, Líquido, Gaseoso O Vapor Un Ejemplo De Ello Sería:


    Riesgo químico es aquel susceptible de ser producido por una exposición no controlada a agentes químicos. Download mapa conceptual de riesgos químicos type: 0% 0% encontró este documento útil, marcar este. De 2 mapa conceptual narcóticos riesgo químico es aquel susceptible de irritantes ser producido por una exposición no controlada a agentes químicos. En situaciones de trabajo a muy baja temperatura el principal riesgo que implica es la hipotermia. Son las reacciones en las cuales 2 o más sustancias se combinan para formar una sustancia nueva como se observa en el. Entenderemos por agente químico cualquier sustancia que pueda. Fsicos qumicos se divide en dos factores de riesgos que son factor qumico se considera un factor de riesgo qumico a toda sustancia orgnica o inorgnica de procedencia natural o sinttica,. Ric gi this document was uploaded by user and they confirmed that they have the.

    Toda Sustancia Orgánica O Inorgánica De Procedencia Natural O Sintética, En Estado Sólido, Líquido, Gaseoso O Vapor.


    Posting Komentar untuk "Mapa Conceptual De Riesgos Quimicos"